| 電子工業廢氣治理難不難?麻豆视频官网天美麻豆视频設備供應商來為您解答! |
| 麻豆视频官网天美麻豆视频設備提醒您:電子工業從成品產業鏈來劃分,從上而下分為整機產品、基礎產品和電子專用材料等三個層次。它涵蓋了電子專用材料、半導體器件、電子元件及印製電路板、光電器件和電子終端產品等六個方麵。 一、電子工業中VOC排放特征 1、電子工業廢氣VOCs產生環節及汙染物類型 VOCs排放涉及塗裝行業、農藥醫藥、石油化工行業、塗料油墨染料生產、家具製造業、印刷業、幹洗業、電子工業、合成革與人造革等行業。典型電子工業廢氣VOCs產生環節及主要汙染物情況見表1。
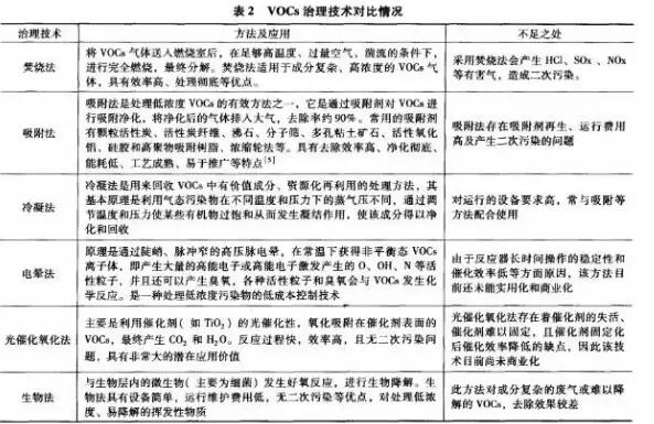
麻豆视频官网天美麻豆视频設備提醒您:電子工業中的VOCs種類常見的有30多種,主要來自半導體器件、電子元器件、電子組件、平板顯示器、整機機殼的表麵塗層工藝使用溶劑型塗料、清洗工藝(包括芯征清洗、玻璃基板清洗、電路板清洗、電子組件清洗等)使用有機脫脂劑、脫水劑,感光成像工藝中的光刻膠稀釋劑、顯影劑、脫膠劑、液態阻焊膜劑、去膜劑等使用有機溶劑,去光刻膠類化合物如DMSO、MEA、NMP、DMAC、DGA則屬於高沸點的硫類和胺類之有機溶劑。 在日本電機、電子行業VOCs排放量排名位居前二十名的物質群依次是異丙醇、丁酮、甲苯、醋酸丁酯、甲醇、乙醇、丙酮、二甲苯、丙二醇單甲醚、苯乙烯、乙酸乙酯、正丁醇、甲基異丁基甲酮、二氯甲烷、環已酮、乙苯、正庚烷、甲氫呋喃、三氯乙烯和氯仿。 2、電子工業廢氣VOCs排放主要特點: 電子工業是VOCs排放的主要行業之一,電子工業廢氣VOCs排放種類多,組分複雜。 一般來說,廢氣排放中風量較大,VOCs濃度較低。半導體工藝過程中有機廢氣具有排放流量大(通常大於11000m3/h)和濃度低(通常小於25ppmv)的特點。 排放VOCs廢氣中還含有酸性氣體、堿性氣體和一些有毒氣體。 二、VOCs汙染防控對策建議 1、加強源頭控製 加強研究,建立原材料選材及認可數據庫,選用高性能、環保型原材料,尋找替代品,控製配方等多方麵減少VOCs使用量,鼓勵VOCs排放企業積極使用環保型材料,推進落後傳統工藝的升級換代,使用低揮發原材料,改善生產操作條件以減少無組織逸散,采用新工藝以減少有機溶劑用量,從源頭控製VOCs排放。 如電路板采用免清洗工藝,推廣使用免清洗助焊劑等。電子終端產品表麵塗裝噴漆生產作業由傳統的空氣噴漆工藝為靜電噴漆工藝取代,以二甲苯等揮發性有機物為主溶劑的油漆塗料將遂漸淘汰,使用不含有機溶劑或低含量有機溶劑塗料。 表麵塗裝推行粉末塗裝工藝,替代油漆塗裝工藝,粉末塗裝工藝的應用得到迅速發展。 2、推行清潔生產機製 根據《清潔生產審核暫行辦法》的要求,進一步推動工業企業在生產、運輸、儲存、產品等全過程的VOCs的監管,從原材料、生產工藝和產品環節,推薦和鼓勵采用無毒低毒的替代性原材料,推行利用率高、可循環回收的生產工藝,改進結構和成分設計減輕產品使用中的VOCs排放,逐步完善VOCs控製方麵的清潔生產指標體係。 國內目前沒有相應清潔生產指標體係的行業或技術,可根據實際情況研究製定清潔生產方案。 3、強化VOCs的末端治理 對電子工業VOCs廢氣加裝末端廢氣治理設施,減少排放到大氣中的VOCs。 現在有的VOCs控製技術可以簡單分為兩大類: 一類稱為破壞性方法,包括氧化法和生物法,氧化法又可分為直接燃燒法和催化焚燒法; 另一類稱為回收性方法,常用的回收方法有吸收法、吸附法、濃縮法和膜分離法;正在研究開發的方法還有等離子淨化技術和光催化氧化技術。各治理技術對比情況見表2。
針對電子行業VOCs排放特點采用相應末端治理技術,主要還是吸附法、焚燒法,吸附法利用多孔性固體吸附劑處理混合氣體,吸附劑選擇性高,活性炭屬非極性吸附劑,對非極性化合物有較強的吸附能力,一般可淨化低濃度VOCs,淨化效率可達到90%以上。 沸石濃縮轉輪+焚燒方法使用的濃縮輪是一個裝滿吸附劑的旋轉輪,廢氣由旋轉輪的上遊側進入濃縮輪的吸附區,使VOCs得到濃縮,再經脫附燃燒處理,去除效率可在98%。 對於半導體、TFT—LCD和LED、PCB等企業,有機廢氣一般還含有酸性氣體、堿性氣體和一些有毒氣體,治理技術一般采用組合方式,前端通過噴淋塔淋洗,後接沸石濃縮轉輪+焚燒方法,對電子終端產品企業,多采用活性炭吸附,進行“三防”噴塗需增加除漆霧裝置(水簾或高密度纖維過濾)。 4、建議實施VOCs總量控製 無組織排放變為集中有組織排放,並加以收集治理。同建議將“VOCs”納入總量控製指標,並製定減排時,加強環境審批與監管,提高企業違法成本,對重點核算細則,組織編製並監督實施汙染物排放總量控製規企業進行監督性監測,建立達標排放責任製,確保企業劃和年度削減計劃,注重重點減排項目建設、運行監督汙染物達標排放。 管理,落實相關政策措施。逐步完善VOCs控製標準體係,為VOCs總量核算、總量控製提供基礎。 5、加強科學管理 電子工業企業應加強環境管理,對逸散性無組織排放監控,包括設備與管線組件泄漏、揮發性有機物液體,儲運及廢水收集、處理和儲存設施的逸散等,盡可能把無組織排放變為集中有組織排放,並加以收集治理。 同時,加強環境審批與監管,提高企業違法成本,對重點企業進行監督性監測,家裏達標排放責任製,確保企業汙染物達標排放。
|
| 發布人: Administrator 時間: 2019/11/15 共有: 2091 瀏覽 | X 關閉 |
| ·上一條:工業廢氣大氣汙染物實現零排放需真正做到三個“高效” | ·下一條:麻豆视频官网天美麻豆视频設備供應商:電子行業依然是淨化工程市場最大的需求方! |